高性能なマイコンボード(ArduinoやNucleoなど)や安価なシングルコンピュータ(Raspberry Piなど)が普及し、誰でも簡単に電子工作ができるようになりました。
電子工作をする時に回路をどのように組んでいるでしょうか?
ブレードボードやユニバーサル基板で配線して回路を組んていると、キレイなプリント基板にしたい!と思うことがあります。
今は無料の基板設計CADがあるので、基板設計さえできれば、すぐにプリント基板作りを始められます。
プリント基板ができるまでの流れを解説します。
プリント基板製作の大まかな流れ
1.アイデアを練って、回路の内容を決める。
まずは何を作るかを決めます。
何を作るかを決めたら、手描きや回路シミュレータなどで回路図を描きます。


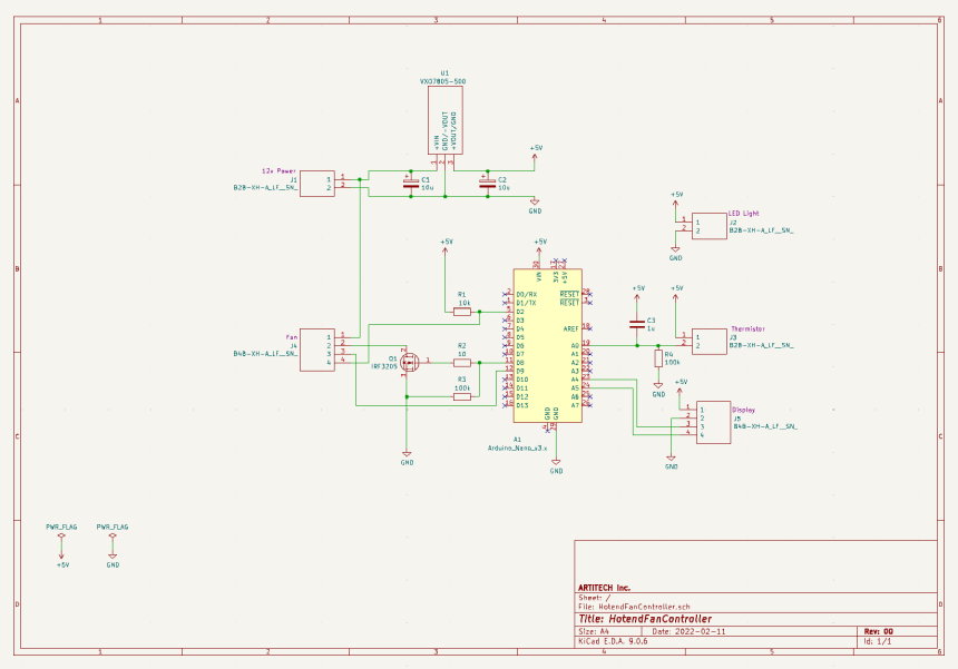
2.回路図を作成する。
部品記号を配置したり、部品記号を接続したりして回路図を作画します。
配置した部品記号に実際に用いる値(抵抗値や静電容量)を入力します。
回路図で用いる部品リストを作成しておく事をオススメします。


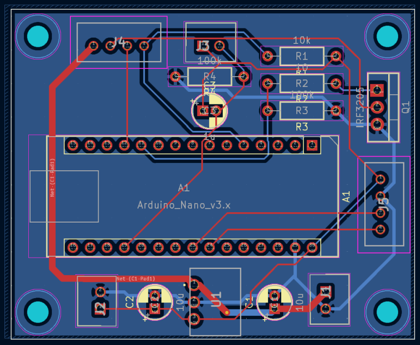
3.部品の配置とプリント・パターンを描画する。
基板上にどのように部品を配置して、配線するのプリント・パターンを描画します。

4.基板の製造メーカーに基板を発注する。
基板製造用データ(ガーバ・データやドリル・ファイル)を用意して、基板の製造メーカーに送り、基板を発注します。
5.基板に部品を実装する。
基板メーカーから発注した基板が届いたら、部品を実装して動作チェックします。

最後に
各工程で不具合が発生したときは、内容に応じて必要な前工程に戻ります。各工程で入念にチェックすると、前工程に戻ってやり直す「手戻り」を減らすことができるため、結果的に効率良く製作できます。
ミスや仕様の変更を減らすためには、ブレッドボードで簡易実験や動作の確認を事前に行うことをオススメします。最終的な回路が明確になり、不具合が発生しても事前に確認した回路と比較することで、早く解決にたどり着きます。
あなたをプロにすることを約束します。

アルチテックのインターンシップはハイレベル。
現役のシステムエンジニアがマンツーマン指導
市場価値が高い産業系システムエンジニアを目指そう!
